2016-05-29: Разделение труда в научных исследованиях по Фрэнсису Бэкону
(Из ленты MaksWiki — Блог:Максима Цепкова [ru])
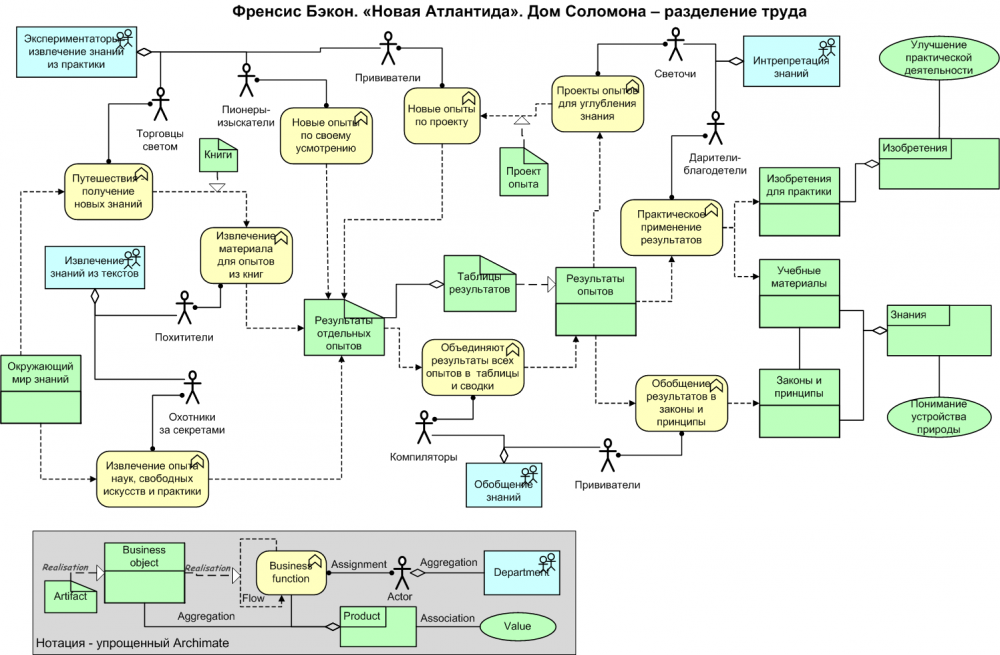
Рассказывая про визионеров в 9 лекции по системам разделения труда Петр Щедровицкий в качестве примера рассказывал про Фрэнсиса Бэкона. Он был основоположником исследовательского метода, который описал в сочинении «Новые Органон». А в другой книге «Новая Атлантида», наряду с рассуждениями о государственном устройстве, Бэкон, в которой тот описал детальный проект организации, которая эти исследования реализует. Через 40 лет этот образец был реализован в виде Лондонского Королевского общества — первой в мире исследовательской организации. Петр утверждает, что он отдельно смотрел, насколько детально был реализован проект — соответствие очень высокое.
Схема мне показалась интересной, и я решил ее нарисовать. Мной дополнительно сделана функциональная группировка участников, представленная как отделы. В качестве нотации выбран упрощенный Archimate, в котором некоторые промежуточные уровни и элементы пропущены. В целом схема представления сохраняется, поэтому схема сделана в visio, а не в моделере, оригинал тоже есть в вики, я открыт для критики и предложений об улучшении.
Но призываю обратить внимание не столько на форму, сколько на содержание схемы — попробуйте сопоставить ее с вашими представлениями о современном разделении труда в науке.
Оригинал, по которому сделано описание — из Лекций Петра Щедровицкого, он ссылается на «Фрэнсис Бэкон. Новая Атлантида. Опыты и наставления, 1962»
| Обязанности и занятия членов Соломонова дома | Их название |
|---|---|
| Двенадцать из нас отправляются в чужие земли, выдавая себя за представителей других наций…, и привозят нам книги, материалы и описания опытов из всех стран. | торговцы светом |
| Трое извлекают материал для опытов, содержащийся в книгах | похитители |
| Трое собирают опыт всех механических наук, равно как и всех свободных искусств и тех практических знаний, которые не вошли в науку | охотники за секретами |
| Трое производят новые опыты по собственному усмотрению | пионеры или изыскатели |
| Трое заносят результаты опытов всех названных четырех категорий в таблицы и сводки для более удобного извлечения из них общих наблюдений и законов. | компиляторы |
| Трое занимаются изучением опытов своих товарищей ради изобретений, которые могут быть полезны в обиходе, а также всего пригодного для дальнейших работ или для учебного объяснения причин явлений и наиболее легкого усвоения состава и свойств различных тел | дарители или благодетели |
| Трое составляют на основе работ указания для новых опытов, более высокого порядка и глубже проникающих в природу, нежели предыдущие | светочи |
| Трое осуществляют эти новые опыты и дают о них отчет | прививатели |
| Трое возводят все добытые опытом открытия в общие наблюдения, законы и принципы | истолкователи природы |
Источник: 2016-05-29: Разделение труда в научных исследованиях по Фрэнсису Бэкону
