** Я бы не стал на первом этапе заострять внимание на кратности связей, это уже не будет контекстом. **
Согласен.
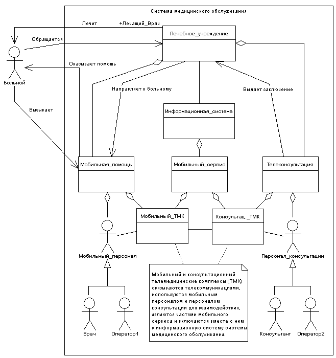
** Что касается первой диаграммы - ... главное тут - получить медицинское амбулаторное обслуживание, частью которого должен быть телемедицинский сервис. ... сразу обозначить границу - Получить телемедицинское амбулаторное обслуживание. ... Где происходит данный процесс? **
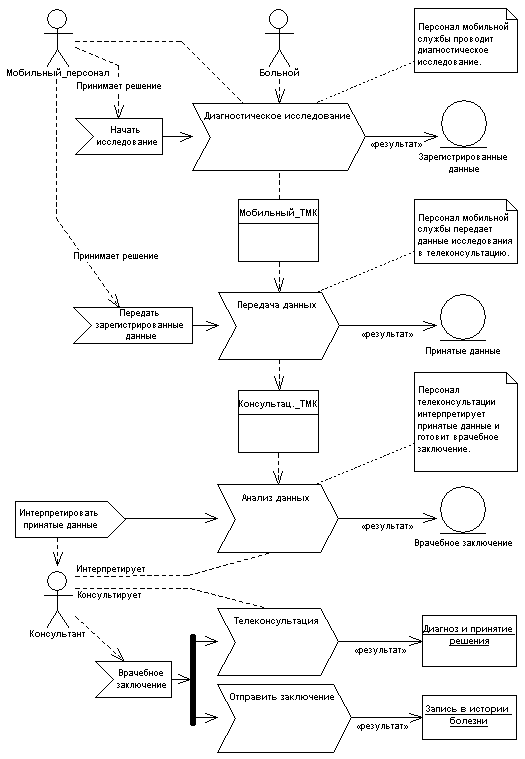
Чтобы сразу ответить на этот вопрос, я даю более общий контекст в 1-й д. и стараюсь раскрыть его во 2й, которую также отношу к контекстной модели. Если нет противоречий между 1й и 2й диаграммами, то учитывая Вашу, Galogen, оценку второй д. "в целом", считаю, такой подход удачным. Дальше я и хочу дать более узкий контекст в виде еще одной ДВИ, где и обозначить границу "Получить телемедицинское амбулаторное обслуживание", выделяя ИС мобильного сервиса, а также показать внешних по отношению к ней актеров.
** Понимаете для того, чтобы задать контекст и понять его, следует:
1. определить цель данного контекста или моделируемого аспекта
2. определить точку зрения или точки зрения
3. четко определить границу - т.е. что вне, а что внутри системы
**
Понимаю и пытаюсь это сделать. Далее Вы ссылаетесь на ветку с советами Boatmana, которую я изучил вдоль и поперек и считаю классикой (серьезно, без смайла). Так вот там кто-то (не Galogen ли?) предлагал сразу, для ясности, давать диаграмму классов. Я к этому и пришел для обозначения общего контекста, когда получил здесь благословление на использование серии контекстных диаграмм

В той ветке Boatman показал, какие сложности возникают при вложении контекстов. Решая свою задачу, я не могу сделать на одной диаграмме три (или даже 4) уровня вложения так, чтобы все заинтересованные лица все поняли (а надо, чтобы все и всё). Поэтому пройдя первый круг, я бы перешел, сузив контекст, на второй, и т.д.
Похоже, это все не для этого раздела, не так ли? Однако надеюсь на обратную связь.